|
Какой рейтинг вас больше интересует?
|
Главная /
Каталог блоговCтраница блогера Илья/Записи в блоге |
Конвертер USB-RS232
2011-01-11 16:14:00 (читать в оригинале)Конструирование устройств на микроконтроллерах, часто связано с использованием стандартных интерфейсов для связи с ПК. Наиболее простым из них является RS232, он может быть реализован практически в любом контроллере. К сожалению в последнее время RS232 не устанавливают в компьютеры. Производители полностью прешли на USB. Для самодельных устройств такая ситуация не очень приятна, так как имеющиеся микросхемы USB, как правило, выполняются в корпусе для поверхностного монтажа. Конечно имеются готовые модули, но цена их не самая привлекательная.
Одним из лидеров по выпуску преобразователей USB-RS232 является фирма FTDI. Ее продукцию используют многие мировые бренды, такие как OMRON или Siemens. Недавно появилась разработка, которая может существенно облегчить жизнь радиолюбителей. Это устройство называется DB9-USB. Основное его достойнство заключается в корпусе. Он полностью повторяет размеры разъема DB-9 для монтажа на плату. Имеются все необходимые сигналы интерфейса RS232.
Фактически DB9-USB может быть установлен на любую печатную плату, где разведены площадки под DB-9. С компьютером он будет соединяться через разъем Mini-USB. Через него же устройство и питается. Единственным очевидным недостатком пока является отсутствие возможности питания остальной схемы от порта USB. Такие переходники уже появлились в отечественных магазинах. При возможнеости буду пробовать.
Китайская гирлянда - лучше не брать.
2010-12-29 18:51:00 (читать в оригинале)О качестве китайских новогодних гирлянд написано много. До этого, как-то они мне в руки не попадались. И вот, перед очередным Новым годом, попросили такую отремонтировать. Когда взял ее в руки и начал смотреть, на язык просились только нехорошие слова.
| Гирлянда |
| Блок управления гирляндой |
Неисправось оказалась в виде оторванного сетевого провода и была устранена за минуту. Но впечатления гирлянда оставила самые отрицательные. Никому такую брать не рекомендую, так как можно очень сильно пожалеть - пожароопасня и токоударяющая вещь.
Freeduino и шаговый двигатель.
2010-12-11 11:33:00 (читать в оригинале)К плате MotorShield можно подключить два шаговых двигателя. В качестве последних можно использовать небольшие моторчики от старых дисководов и принтеров. Питание, желательно, подключить внешнее.
При установке платы MotorShield свободными остаются вывода 0,1,2,13 дискретного порта и все выводы аналогового порта. Их можно использовать для управления работой схемы.
Управление ШД реализовано в библиотеке AFMotor. При работе с шаговыми двигателями используются следующие функиции:
AF_Stepper name(Step_per_ob,N) - создание экземпляра класса, где name – имя экземпляра, Step_per_ob – количество импульсов на оборот двигателя, N – номер порта двигателя, может принимать значение 1 или 2.
name.setSpeed(S) – задание скорости вращения, S – скорость в об/мин;
name.step(Step, Dir, Type) – работа с двигателем, Step – Количество импульсов, DIR – направление вращения, Type – тип шага (SINGLE, DOUBLE, INTERLEAVE, INTERLEAVE)..
Пример скетча для управления ШД через MotorShield.
#include
AF_Stepper motor(200, 2);
void setup() {motor.setSpeed(25);}
void loop()
{
motor.step(1000, FORWARD, SINGLE);
motor.step(1000, BACKWARD, SINGLE);
}
Freeduino MotorShield
2010-12-07 21:59:00 (читать в оригинале)Сегодня, наконец-то, дошли руки идо платы MotorShield для Freeduino. Плата содержит микросхему сдвигового регистра и два драйвера L293. Это позволяет управлять 4 двигателями постоянного тока или 2 шаговыми моторами. Плюс в любом варианте можно подключить две сервомашинки.
| Набор MotorShield |
| MotorShield установленный на Freeduino |
Следующей задачей будет подключение и запуск шагового двигателя.
Сварочный аппарат контактной сварки АДаМ-1
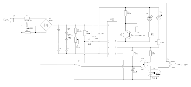
2010-12-02 10:52:00 (читать в оригинале)Сварочный аппарат контактной сварки АДаМ-1 выпускает чсатное предприятие в городе Самара. Аппарат переносной, питается от однофазной сети 220В.
| Сварочный аппарат АДаМ-1 |
Электрическая схема аппарата нарисована для целей ремонта, по печатной плате. Все аппараты уже подвергались ремонту, поэтому в схеме могут быть ошибки.
| Принципиальная схема АДаМ-1 |
В целом схема, разводка печатной платы и конструкция не очень понравились. Имеется много вопросов к примененным решениям, в частности разъемам, и отсутствию защит. Из несиправностей были устранены следующие - выход из строя стабилитрона, таймера 555, выпрямителя и мощного резистора. На одном аппарате заменен силовой оптосимистор.
Категория «Закон»
Взлеты Топ 5
|
| ||
|
+102 |
141 |
АСНУ - движение вперед! |
|
+70 |
106 |
World Weapon |
|
+66 |
91 |
Sergei Davidis |
|
+63 |
109 |
STROIKA24.EU |
|
+39 |
110 |
Автоклуб78 |
Падения Топ 5
|
| ||
|
-2 |
22 |
БИЗНЕС - ЗДОРОВЬЕ - ЖИЗНЬ |
|
-9 |
4 |
Японская_Джульета |
|
-10 |
3 |
Prestissima |
|
-12 |
96 |
Artemy Velker |
|
-13 |
55 |
Найти работу? Легко! Все об эффективном поиске работы. Шаблоны р |
Популярные за сутки
Загрузка...
BlogRider.ru не имеет отношения к публикуемым в записях блогов материалам. Все записи
взяты из открытых общедоступных источников и являются собственностью их авторов.
взяты из открытых общедоступных источников и являются собственностью их авторов.
